- 还贷,关于还贷的所有信息
-

-
小家联行"押一付一"租房可怕陷阱:交房租实为还贷款
租房,现在市面上通常的承租方式都是押二付一或者押三付一,这对于很多人来说都是一笔不小的开支。因此,有些房产中介就推出了押一付一的承
-
车身贴广告公司帮还贷?业内:或用客户信息进行贷款
只要在车身上贴广告,支付车辆首付款后,就能把新车开回家,而剩余的月供由广告公司代还。连日来,有不少郑州市民向大河报·大河客户端反映
-
租客“被贷款”难维权:每月付租金其实是还贷款
记者调查发现,今年以来,长租公寓租金贷爆雷事件频发,不仅事关租客的合法权益,也折射出一些金融机构开展业务时公平诚信和业务规范的缺失
-
“装修贷”设套:银行审批款远超需求 房没装完仍还贷
想装修但时间和资金都不够用?找互联网一站式装修服务平台!帮装修还提供贴息贷款,这样的好事令不少消费者心动。但近期,主打装修贷业务的上
-

-
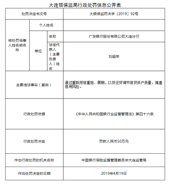
广发银行大连分行被罚50万:以贷还贷调节信贷质量
4月26日消息,银保监会大连银保监局今日公布关于广发银行股份有限公司大连分行的行政处罚信息。广发银行股份有限公司大连分行存在通过重新
-
2020年公积金贷款新规出台 公积金账户余额可直接还贷
北京住房公积金管理中心发布通知,自7月1日起,住房公积金贷款借款人可以申请冲还贷业务,公积金账户余额可以直接用于还贷款,但需确保账户
-
公积金贷款新规出台 公积金账户余额可直接还贷
北京住房公积金管理中心发布通知,自7月1日起,住房公积金贷款借款人可以申请冲还贷业务,公积金账户余额可以直接用于还贷款,但需确保账户
-

-
好奇尝试“笑气”无法自拔,借贷是学生还贷是“马仔”
好奇尝试笑气无法自拔,误入套路贷成为运毒马仔……半月谈记者在云南、浙江等地采访了解到,近年来,大学生涉毒案件时有发生,并呈现新趋势
-
住房贷款增加还款账户 账户余额直接还贷
不用提取,公积金账户余额直接用于还贷款,这种便利是不是很适用于忙碌的上班族?北京日报客户端记者刚刚从中央国家机关住房资金管理中心获
-
住房贷款增加还款账户 国管公积金冲还贷业务来了
不用提取,公积金账户余额直接用于还贷款,这种便利是不是很适用于忙碌的上班族?北京日报客户端记者刚刚从中央国家机关住房资金管理中心获
-
消费者应当正确认识信用卡功能 不要“以贷还贷”“以卡养卡”
据报道,有些消费者过度依赖信用卡透支消费,甚至陷入以贷还贷以卡养卡的境况;还有些消费者将信用卡借款违规用于房地产等非消费领域,放大
-
农业银行:因户施策 提供信贷支持和各项金融服务
入夏以来,甘肃环县持续高温、降水稀少,旱情蔓延。农行甘肃省分行积极响应县委县政府抗旱情、保羊业、稳增长号召,充分发扬一方有难、八方
-
银保监会:银行业金融机构应当管控信用卡资金实际用途 不得用于偿还贷款、投资等领域
银保监会发布关于《关于进一步促进信用卡业务规范健康发展的通知(征求意见稿)》。银行业金融机构应当采取有效措施及时、准确监测和管控信用
-

-
融创中国拟按每股10港元价格配售4.52亿股股份
1月13日早间,融创中国对外发布公告称,拟按每股10港元价格配售4 52亿股股份,认购事项所得款项总额为45 20亿港元,折合约5 8亿美元。根据
-

-
中国奥园推进境内外资产处置工作 缓解资金压力
1月26日晚间,中国奥园公告披露,其间接全资附属公司以2 15亿加元(约10 78亿人民币),向独立第三方出售位于加拿大的多处资产。公告显示,此
-
大学生创业失败浙江政府帮忙还贷?从政府文件中找到了“代偿”的真正含义
“为鼓励大学生创业,浙江大学生如果创业失败,贷款10万以下的可由政府代偿,贷款10万以上的部分,由政府代偿80%。”2月17日上午,在国家发展
-
制裁升级!美冻结俄央行在美资产,普京签总统令:禁止向境外汇出外币还贷!俄方称俄乌代表团将继续谈判…
制裁升级!美冻结俄央行在美资产,普京签总统令:禁止向境外汇出外币还贷!俄方称俄乌代表团将继续谈判…俄方说俄乌代表团将继续谈判据俄罗斯
